• Best quality
  • Quick assembly
  • Longevity

HomeBloC®

Flat

stations

HomeBloC® Basic WR

for properties with one or various radiator circuits
Wall-mounted or flush-mounted cupboard must be ordered separately.
SKU
120xx7101
Prices are only visible for registered users.

Our offer is exclusively aimed at corporate clients.

Manufacturer:
PAW GmbH & Co. KG
Böcklerstr. 11 31789 Hameln
Germany
info@paw.eu
Operating data
Max. operating pressure domestic hot water: 10 bar
Max. operating temperature domestic hot water: 65 °C
Max. operating temperature heating system: 85 °C
Output capacity (10 ->45°C): 12 l/min (≙ 30 kW),16 l/min (≙ 40 kW),20 l/min (≙ 49 kW)
Materials
Valves and fittings: Brass, approved for potable water
Gaskets: Fibre composite / EPDM / Teflon
Heat exchanger: Copper solder,Stainless steel plates
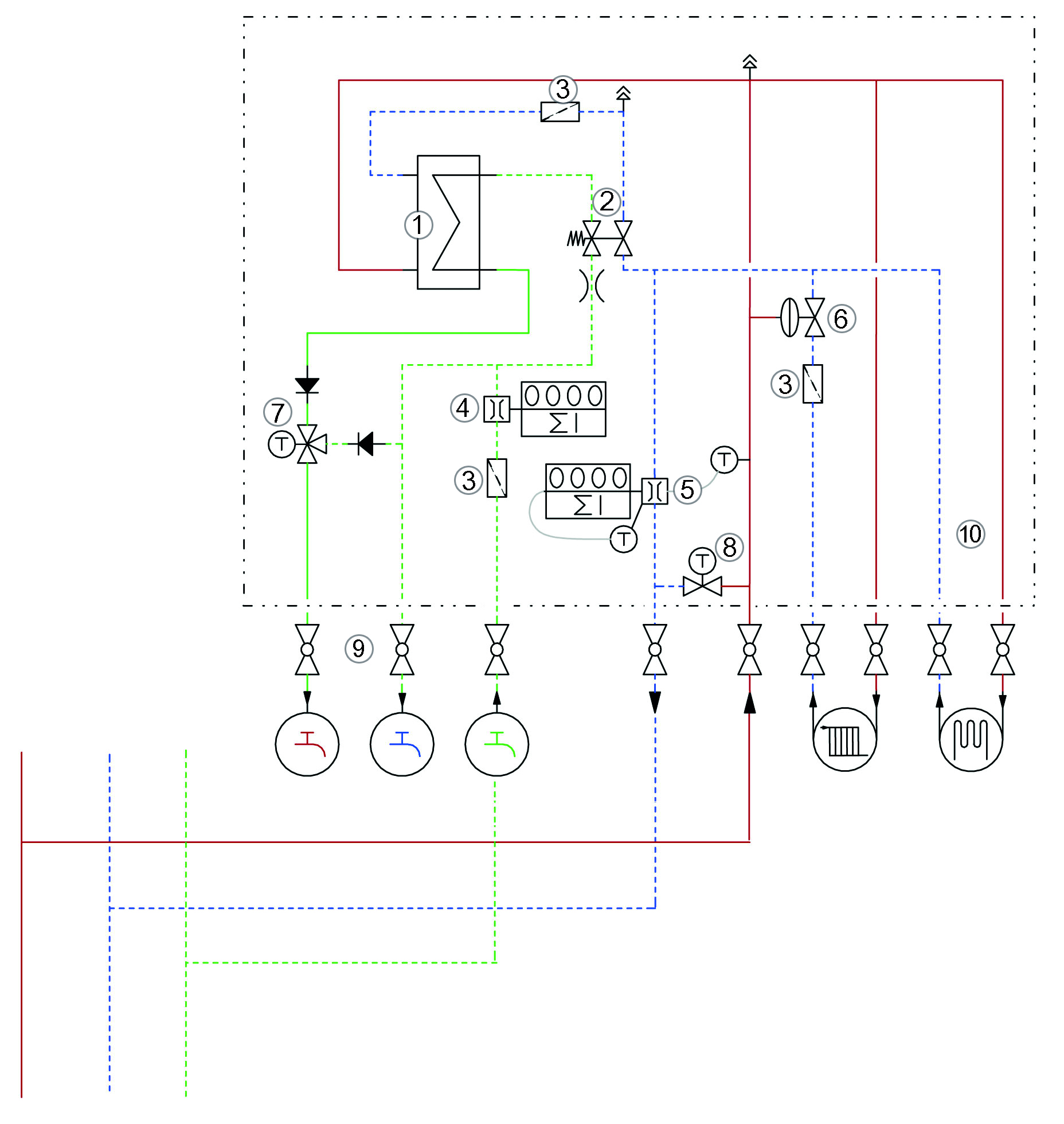
This HomeBloC® Basic in the WR version is designed to be connected with an unmixed circuit.
The temperature of the flow line is heated by the supply (mixed heating circuit in the basement) to the desired level. Then, it is directly provided to the circuit of the HomeBloC® Basic.
This temperature can be directly used for space heating without being reduced by the flat station. A differential pressure valve avoids whistling noises and hydraulic problems.

Wall-mounted or flush-mounted cupboard must be ordered separately. See accessories.

Safety instructions
The installation and commissioning as well as the connection of electrical components require technical knowledge commensurate with a recognised vocational qualification as a fitter for plumbing, heating and air conditioning technology, or a profession requiring a comparable level of knowledge [specialist].
The following must be observed during installation and commissioning:
- relevant local and national regulations
- accident prevention regulations of the professional association
- instructions and safety instructions mentioned in these instructions.

WARNING
Danger in case of misuse!
Misuse of the flat station can lead to dangerous situations.
- Never connect the flat station directly to a heat generator (e.g. boiler or solar circuit).
- Never use the flat station in any of the following areas:
- Outdoor areas
- Damp rooms
- Rooms in which the use of electrical appliances is prohibited
- Rooms at risk of frost
- Take the device out of operation immediately in the event of water damage.


WARNING
Risk to life and limb due to hot fluids!
Depending on the operating temperature of the supply network, hot water of up to 90° C can escape from the flat station or the tap. There is also a risk of burns on the pipes in the flat station.
- When carrying out any service, maintenance or repair work on the HomeBloC® , ensure that you are equipped with the necessary protective equipment (gloves / goggles).
- Before carrying out service, maintenance or repair work, the HomeBloC® must be switched off and cooled down!
- Provide a suitable mixing valve at the tapping points as scalding protection; set the mixing valve to the maximum hot water temperature.


WARNING
Risk to life and limb due to electric shock!
- Prior to commencing electrical work, pull the mains plug!
- Only after completing all installation work, flushing and filling, the mains plug can be plugged into a socket. An unintentional start of the motors is thus avoided.
- De-energise all poles of the station before carrying out any work.
- The electrical connection must be carried out by a qualified electrician.
- The station(s) must be connected to an earthing system in accordance with the applicable laws.


WARNING
Risk of injury due to lines under pressure!
The lines of the flat station can be exposed to pressures of up to 10 bar. Improperly unscrewing the pipes can result in serious injuries.
- Only have the pipes screwed or opened by a heating engineer.
- Only have options installed or removed by a heating engineer.
- Before opening the pipes, always close the pipe section and depressurise it via the vent valves.
- If a screw connection cannot be opened, this may be a sign that the pipe is still pressurised. Ensure that the pipe section is depressurised.

CAUTION
Personal injury and damage to property!
The HomeBloC® must only be used in heating circuits filled with heating water according to VDI 2035 / Ö-Norm H 5195-1.
Drinking water may only be connected to the connections provided for this purpose.


CAUTION
Risk of injury due to hot surfaces!
Surfaces of components can become very hot during operation. Skin contact with hot surfaces causes severe skin burns.
- When carrying out any work nearby hot surfaces, in principle wear heat-resistant protective clothes and safety gloves.
- Before carrying out any work, make sure that all surfaces are cooled down to their ambient temperature.

NOTICE
Material damage due to mineral oils!
Mineral oil products cause lasting damage to seals made of EPDM, whereby the sealant properties get lost. We do not assume liability nor provide warranty for damage to property resulting from sealants damaged in this way.
- It is imperative to avoid that the EPDM sealing elements of the unit get in contact with substances containing mineral oils.
- Use a lubricant based on silicone or polyalkylene and free from mineral oils, such as Unisilikon L250L and Syntheso Glep 1 of the Klüber company or a silicone spray.